Facebook Twitter Instagram Youtube Tiktok Spotify

Subdirección de Cirugía

ACERCA

Misión

Brindar atención quirúrgica oncológica segura, efectiva, ética y basada en evidencia, con enfoque multidisciplinario, contribuyendo al control del cáncer en México.

ACERCA

Visión

Consolidar a la Subdirección de Cirugía como líder nacional y referente internacional en Cirugía Oncológica de alta complejidad, centrada en la asistencia con calidad, la innovación, la docencia y la investigación.

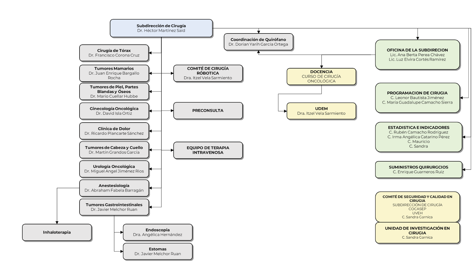
Organigrama funcional

Organigrama Funcional del Departamento

Organigrama funcional

FUNCIONES

  • Programar las intervenciones quirúrgicas diariamente, informando de manera pertinente a los diferentes servicios que coadyuvan con el área quirúrgica, con el fin de programar en forma ordenada los procedimientos quirúrgicos sin saturar los quirófanos y tener el apoyo oportuno de anatomía patológica, medicina transfusional, apoyo diagnóstico y terapia celular; anestesia y terapia intensiva.
  • Coordinar y supervisar las actividades de los Departamentos de Tumores de Cabeza y Cuello, de Tumores de Piel, Partes Blandas y Óseos, de Urología Oncológica, de Tumores Gastrointestinales, de Tumores Mamarios, de Ginecología Oncológica y de Anestesia, así como los servicios, clínicas, centros y/o áreas internas a su cargo, con el fin de constatar que cumplen con las actividades encomendadas, y de esta forma brindar atención médica de calidad a los pacientes
  • Supervisar que los procedimientos quirúrgicos, se lleven a cabo de manera adecuada, observando el pleno cumplimiento de la normatividad aplicable en la materia.
  • Coordinar las acciones de los servicios de apoyo al área quirúrgica de cirugía reconstructiva y prótesis maxilofacial, con el fin de contribuir en el proceso de resección tumoral y reconstrucción en el mismo tiempo quirúrgico o en forma diferida.
  • Vigilar que los procedimientos de sedación que realiza el área de Anestesiología en los Servicios de Endoscopia, Radiología, Tomografía, Urología, Radioterapia y Atención Inmediata y otros, se realicen dentro de los más altos estándares de calidad, observando el pleno cumplimiento de la normatividad aplicable en la materia.
  • Supervisar las actividades de los servicios de apoyo a los pacientes oncológicos en el área de clínica del dolor, inhaloterapia, endoscopia, preconsulta médica, equipos de terapia intravenosa (ETI), clínica de ostomías y heridas quirúrgicas, Unidad de Terapia Intensiva, colposcopia y displasias, prótesis maxilofacial, oftalmología, odontología, cistoscopia, recuperación y central de equipos y esterilización, centros y/o áreas internas a su cargo, con el propósito de ofrecer un soporte integral óptimo y oportunamente.
  • Diseñar un esquema funcional que garantice la recepción de pacientes por referencia y agilice la canalización de la contrarreferencia en el área de preconsulta, con el fin de facilitar la atención oportuna e integral del usuario. VII. Coordinar los programas de investigación, docencia y asistencia; así como la formación de recursos humanos en la especialidad de cirugía oncológica, ginecología oncológica, endoscopia oncológica, clínica del dolor y cursos de alta especialidad de índole quirúrgica para formar especialistas y contar con recursos humanos de alto nivel y conocimiento.
  • Promover la elaboración de publicaciones médico-científicas, tanto nacionales como internacionales, para divulgación del conocimiento generado en el Instituto.
  • Promover el intercambio de información científica a través de la participación y organización de congresos nacionales e internacionales con la finalidad de difundir los conocimientos de la especialidad entre los médicos de diferentes instituciones.
  • Participar en el Consejo Técnico; así como en las Comisiones y/o Comités en los que forme parte o se le requiera, de acuerdo a la normatividad aplicable en la materia, según corresponda.
  • Efectuar las acciones necesarias para atender de manera oportuna los requerimientos, observaciones y recomendaciones que, en materia de transparencia y acceso a la información, se realicen a través de la Unidad de Transparencia, respecto de los asuntos a su cargo.
  • Proponer a su superior jerárquico, los manuales de organización, de procedimientos, de servicios, de la Subdirección, los departamentos y áreas a su cargo, así como las actualizaciones de éstos.

Departamentos

La Subdirección de Cirugía se encuentra compuesta por los siguientes departamentos: